①試機。先把“工作選擇”置于“直閃”或“沖閃”、“量程變換”置于“1”、“脈沖寬度”位于2μs、“波 形位移”左旋至小、“輸入振幅”適中。開機1min后將“工作選擇”置于“脈沖”,此時屏幕上應出現圖4.4—8所示的波形,然后調“上下”、“左右”、“輝度”、“聚焦”,使波形清晰、亮度適中并處于屏幕中心位置。關機 待測。
圖4.4 —8 發送脈沖與時間刻度波形
圖4.4—9 低壓脈沖法接線圖
②按圖4.4—9所示接線。將水電阻底盤(水電阻這里不用,只用水電阻底盤上的接線柱。水電阻的配制 方法見后述)上的黑色接線柱(地)和閃測儀地線柱一起牢固可靠地與電纜鉛皮相接。水電阻底盤上的紅色接 線柱接到被測電纜的一根芯線上 (紅色接線柱經插座與閃測儀輸入端相連)。
③將電纜故障定點儀面板各旋鈕置于下列位置:
“工作選擇”:開機1min后置于 “脈沖”。
“量程變換”:所測電纜長度小于3 000m時置于 “1”,大于3 000m時置于 “2”。
“脈沖寬度”:所測電纜長度小于50m時置于0.1μs,大于1 500m時置于2μs,在50~1 500m之間時置于0.5μs。
④調節“輸入振幅”“起點定位”“基線間隔”“波形擴展”等旋鈕,使波形處于佳觀察狀態。
(2) 直流高壓閃絡測量法
適用于閃絡性故障和電阻值極高的故障的測量。
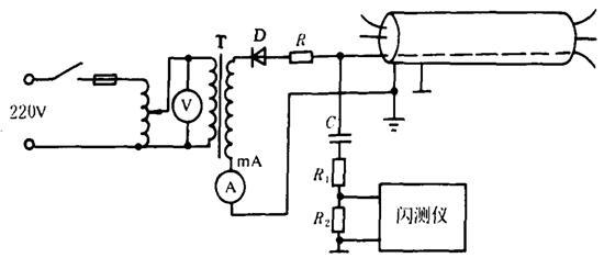
①開機前的準備 按圖4.4—10所示接線。圖中R為限流電阻,阻值0.5MΩ (設備容量大時可不用),C為隔直流電容,容量大于0.1μF即可,耐壓根據需要確定。R1、R2為分壓電阻,T為高壓變壓器,變比為200:50 000,容量3~6kVA。A為電流表,采用100mA的表頭。D為高壓整流硅堆,一般用0.2/40kV的2只或3只串聯。
圖4.4—10 高壓閃絡法接線圖
值得注意的是,R、R1、R2未采用固體電阻,而采用了水電阻。水電阻用蒸餾水和硫酸銅溶液配制。配制時,水阻盤的管內基本加滿蒸餾水,然后把少許硫酸銅溶液一邊倒入水阻管,一邊用三用表測量電阻,直至阻 值合適為止。阻值稍大或稍小些也可以。用這樣的方法制成的水電阻,R1為40kΩ(紅色接線柱)或20kΩ(黑色接線柱),R2為500Ω,裝在水阻盤座內 (見圖4.4—9)。
圖4.4—11 高壓閃絡法測量波形圖
②開機調整測量 開機后,將 “工作選擇” 置于 “直 閃”,“輸入振幅”先置于較小位置,在測量時根據信號的大 小適當調整。按下“清除”“抹跡”旋鈕,抹去原來記錄的 波形。再按“自試”,屏幕上即出現基波和刻度波,表明儀 器正常。然后再按“抹跡”,抹去基波和刻度波,等待記錄 電纜故障波形。此時可慢慢提升電壓,直至故障點擊穿,屏幕上出現故障波形。調節“量程變換”、“波形擴展”等旋鈕, 使故障波形清晰,容易觀察,如圖4.4—11所示。圖中顯示 的故障距離l=9.4×80=752m。一次閃絡記錄的波形可顯示數十秒鐘。隨著背景亮度的增強,波形逐漸被淹 沒。若需要,可重新抹跡再作閃絡記錄。
(3) 電感沖擊高壓閃絡測量法
DFDL-S電纜故障測試儀適用于高阻泄漏故障和一般高阻故障的測量。
①測量線路連接如圖4.4—12所示。圖中L為一小電感,電感量約30μH,分成兩段,根據試驗選用。球間隙用以形成沖擊高壓脈沖。改變間隙的大小,即可控制沖擊電壓的高低。C為貯能電容,容量1μF左右,大些更好。
圖4.4—12 電感沖擊法測量接線圖
圖4.4—12 電感沖擊法測量接線圖
②開機準備、調整測量等與直閃法相同。
③幾種典型波形如表4.4—1所示。
表4.4—1 幾種典型波形
(4) 電阻沖擊高壓閃絡測量法
①測量線路連接如圖4.4—13所示。
圖4.4—13 電阻沖擊法測量接線圖

圖4.4—14 電阻沖擊法實測波形
②波形如圖4.4—14所示。該波形拐點明顯,便于閱讀(實際上是有失真的),主要用于在電感沖閃時波形不好的場合。
③開機前后的準備及調整測量等,與直閃法相同。