技術文章
進口電纜故障測試儀
| 作者:陜西意聯電氣 | 標簽: 電纜故障測試儀
進口電纜故障測試儀-意聯電氣專業生產進口電纜故障測試儀,產品選型豐富,專業電測10年,找進口電纜故障測試儀,就選
意聯電氣。
電纜故障測試系統有線通信的暢通和電力的輸送有賴于電纜線路的正常運行。一旦線路發生障礙,就會造成通信和電力的中斷,如不能及時查出故障并迅速予以排除,就會造成很大的經濟損失和不良的社會影響。因而,電纜故障測試儀是維護各種電纜的重要工具。
進口電纜故障測試儀簡介

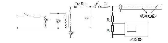
電纜故障測試儀是一套綜合性的電纜故障探測儀器。能對電纜的高阻閃絡故障,高低阻性的接地,短路和電纜的斷線,接觸不良等故障進行測試,若配備聲測法定點儀,可準確測定故障點的準確位置。特別適用于測試各種型號、不同等級電壓的電力電纜及通信電纜。
進口電纜故障測試儀系統組成
a.高壓電纜安全刺扎器
b.電纜故障測試儀主機
c.電纜路徑及故障定點儀
d.
電纜識別儀
e.電纜故障一體化高壓發生器
f.高壓設備:電流取樣器、電纜故障一體化高壓發生器、脈沖電容器、成套專用測試線等。
電纜故障測試儀是一套綜合性的設備。用于電力電纜開路、短路、接地、低阻、高阻閃絡性及高阻泄漏性故障的測試,以及同軸通信電纜和市話電纜的開路、短路故障的準確測試。還可以測試電纜路徑、埋深,以及電波測速,核定電纜長度等,并可建立電纜檔案以便日常維護管理。
該儀器采用多種探測方式,應用當代 先進的電子技術成果。采用計算機技術及微電子技術,具有智能化程度高、功能齊全、使用范圍廣、測試準確、使用方便等特點。
電纜故障種類
開路、短路、接地故障以及高阻泄漏性故障和高阻閃絡性故障。特點適用測試各種型號、不同等級電壓的通信電纜和電力電纜。
進口電纜故障測試儀主要特點
電纜故障測試儀具有以下顯著特點:
a、功能齊全,測試故障安全、迅速、準確。儀器采用低壓脈沖法和高壓閃絡法進行探測,可測試電纜的各種故障,對電力電纜的閃絡及高阻故障無需燒穿而直接測試。如配備聲點儀,可準確測定故障點的位置
b、可任意改變雙光標的位置,直接顯示故障點與測試點的直接距離或相對距離。
c、測試精度高。儀器采用高速數據采樣技術,讀取分辨率1m。智能化程度高。測試結果以小型及數據自動顯示在大屏幕液晶顯示屏上,判斷故障直觀。并配有菜單顯示操作功能,無需對操作人員作專門的訓練。
d、具有波開及參數存儲、調出功能。采用非易失性器件,關機后波形、數據不易失。
e、控制測量光標,可自動沿線搜索,并在故障波形的拐點處自動停下。
f、具有波形擴展比例功能。改變波形比例,可擴展波形進行準確測試。
g、具有打印功能。將測試的結果打印存檔。
h、具有雙蹤顯示功能。可將故障電纜的測試波形與正常波形進行對比,有利于對故障的進一步判斷。